

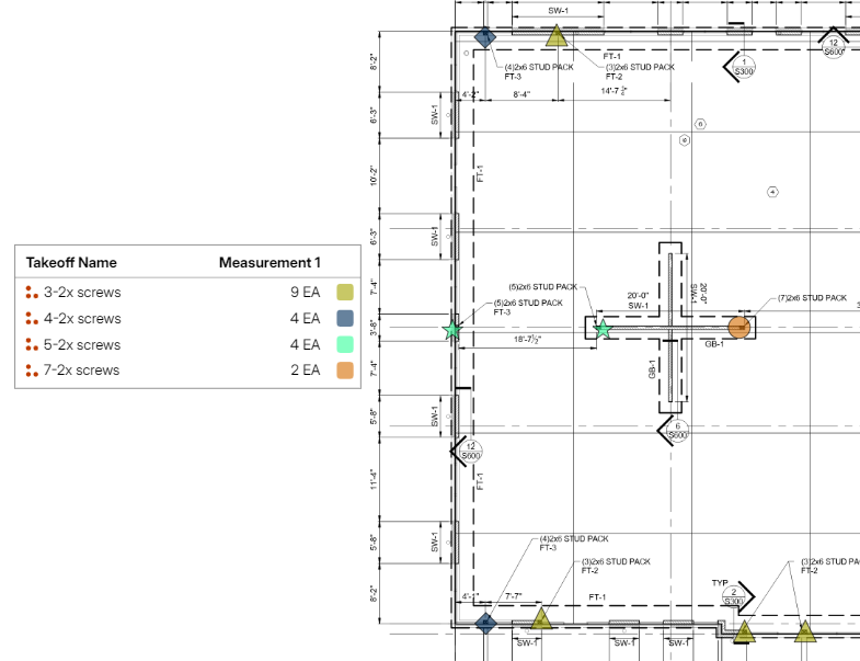
The legend does not currently show the correct shape assigned to each item. The layout shows the shapes correctly. See snippet below.
On a large project, we may use the same color on multiple items but use different shapes, we need the legend to reflect this. Is this possible?
